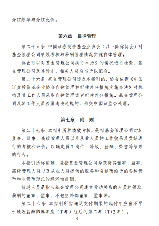
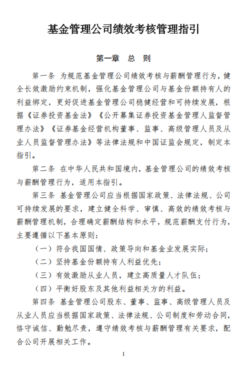
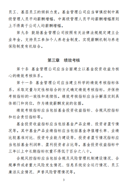
中基协:基金公司董事长、高管等薪酬递延支付比例原则上不少于40%(附全文)
来自:admin
网站:元股证券官方-资产管理端
更新:2026-04-19 11:49:37
阅读:95
MACD金叉信号形成,这些股涨势不错!
海量资讯、精准解读,尽在新浪财经APP
